院系部门
招生资讯
当前位置:首页 > 招生资讯
BEAT365英国官网2020年单招考试大纲
距离 单招考试报名截止 还有
5天
学校概况
学校全称:BEAT365英国官网
办学性质:全日制普通高等学校
办学层次:专科
招生代码:5783
考试内容
文化考试+综合技能测试
文化考试试题由省统一命制,分普高类、中职类,语文、数学、英语三科同堂分卷,文化考试试题由省考试院统一出题,由我院组织考试、阅卷。文化考试大纲以省教育考试院官网公布为准。每科满分100分,总分300分。
学院组织专家组对考生进行综合技能测试,主要考察考生的基本文化素质、举止仪表、语言表达能力、应变能力、职业适应能力等。综合技能考核采用现场考核方式进行,考生在报名时选择其中一个专业参加测试。技能综合测试满分200分。
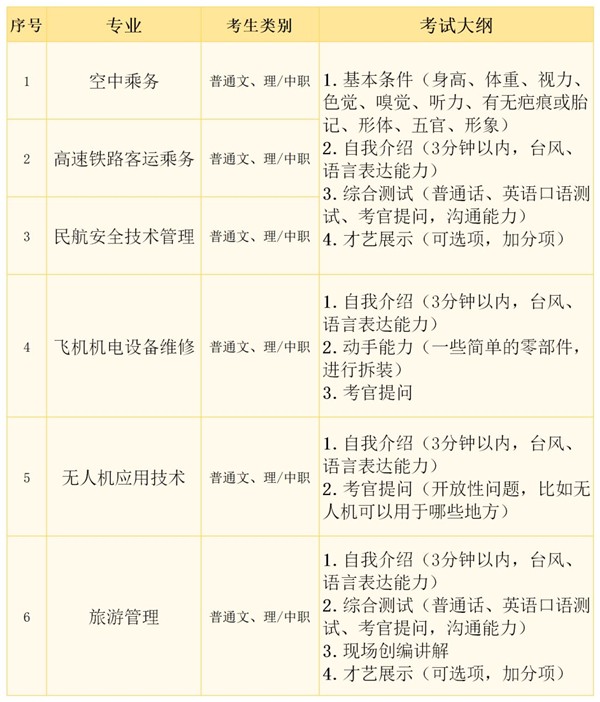
综合技能测试考试大纲

2020单招计划

★如有任何疑问欢迎拨打学院咨询电话:400-888-3105
咨询QQ : 4008881505
★考试及面试地址:
四川省天府新区剑南大道南延线航空大道中段168号,BEAT365英国官网内。
★学院官网:www.schk777.com
★具体招生专业、计划及招生章程以省教育考试院公布为准。



