新闻资讯
公告通知
当前位置:首页 > 公告通知
BEAT365英国官网2022年高职单招学校确认通道开放
亲爱的高职单招考生
网上报名(学校志愿填报)环节已结束
接下来就要选择单招专业志愿了
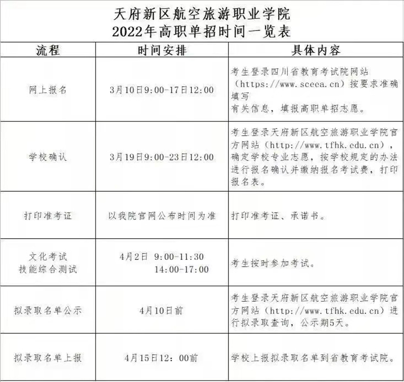
学校确认(专业志愿填报)时间
2022年3月19日9:00--23日12:00
志愿填报流程
步骤一
登录我院官方网站(),点击进入“单招确认入口”。

步骤二
填写个人信息,登录填报系统。(注意初始密码为考生身份证号后6位)

步骤三
修改密码,初次登录必须修改密码,请考生妥善保管新密码。

步骤四
使用新密码重新登录,进行电话填报,点击“下一步”。

步骤五
填报专业志愿(我院共设置6个专业志愿,录取时按专业填报顺序录取,考生最多可填报6个专业),建议考生勾选服从专业调配,大大增加录取几率,填报完成后提交志愿。

步骤六
确认专业志愿填报是否正确,点击“支付”缴纳报名费。

步骤七
扫描二维码缴纳报名费(130元),自动跳转显示“缴费成功”(系统未跳转可刷新系统重新查看缴费结果,请勿重复缴费)。

单招专业计划表

单招时间安排表




