嗨!2024年单招考生
有幸在这里遇见你们
这一期是关于城市轨道交通运营管理专业的推送
跟着小编仔细阅读一下~

行业前景:
在交通强国的背景下,城市轨道交通发展迅速,随着城市轨道交通线路的开通与运营,对运营管理方面的专业人才需求将不断扩大。轨道交通运营管理专业主要是培养管理层的高级人员,就业前景十分广阔。城市轨道交通运营管理专业毕业生能在交通运输企事业单位、轨道交通单位、集装箱运输公司等单位从事交通运输企事业生产经营管理岗位、场站运输组织与管理岗位,在交通运输企事业单位、轨道交通单位国际货运管理岗位以及各类一线操作岗位工作。

培养目标:
本专业培养理想信念坚定,德、智、体、美、劳全面发展,德技并修,适应轨道交通行业职业岗位发展的需要,具有一定的文化知识水平、较高的职业道德和职业创新素质,掌握本专业涵盖的行车组织、票务组织、运营管理车站等知识和技术技能,面向轨道交通领域的高素质劳动者和技术技能型人才。

培养规格:
知识要求
(1)掌握必备的思想政治理论、科学文化知识和中华优秀文化传统知识;
(2)熟悉与本专业相关的法律法规及医疗急救、安全消防等知识;
(3)熟悉与本专业相关的服务沟通、计算机应用、管理等基本知识;
(4)掌握城市轨道交通车站机电设备、客运组织、客运服务英语等知识;
(5)掌握城市轨道交通客运组织、乘务服务、行车调度的基本能力;
(6)掌握城市轨道交通车站及车辆段行车组织、调度指挥基本理论和方法;
(7)掌握城市轨道交通车站及车辆突发事件应急处置预案及基本处置方法;
(8)掌握专升本对应科目考试大纲的知识点。

能力要求
(1)具有探究学习、终身学习、分析问题和解决问题的能力;
(2)具有良好的语言、文字表达能力和沟通能力;
(3)具有本专业必需的信息技术应用和维护能力;
(4)具有城市轨道交通车站运营设备识别、操作运用和监控能力,能够对自动检票、站台门、火灾自动报警、环境与设备监控、电扶梯等系统及设备进行监视、操作及故障处理;
(5)具有城市轨道交通车站自动售检票系统运用、设备操作及票务处理能力,能够正确使用自动售检票系统,办理售票、检票、补票、退票、发卡、充值、退卡等作业;
(6)具有城市轨道交通车站客运组织、客运服务及实务处理能力,能够组织开展车站日常运作、客流组织疏导、客流调查与预测、车站客流组织方案编制与分析、乘客服务、乘客投诉及纠纷处理、站容环境保持等工作;
(7)具有城市轨道交通车站及车辆段行车组织、施工协调处理能力,能够组织开展控制台监视及操作、接发列车、施工行车组织等工作;
(8)具有城市轨道交通车站及车辆段突发事件应急处置能力。

课程设置:
为落实立德树人根本任务,形成以思政课程为核心,综合素养课程为骨干,专业课程为支撑的大思政教育体系,实现全员育人、全程育人、全方位育人。通过“公共课+专业课+素质拓展课”的课程体系,实行个性化人才培养,课程内容与X证书融通,以行业市场需求明确专业定位,以竞赛内容要求重构课程体系,将赛项和赛点转换为课程知识点和技能点,将职业技能标准和规则融入课程体系和教学过程,构建德智体美劳全面培养的教育体系。

专业课程设置
1.专业基础课程
专业基础课程共设置7门。包含城市轨道交通概论、城市轨道交通客运服务礼仪、形体及体能训练、职业形象塑造、轨道交通客运服务英语、轨道交通应急医疗急救救护、轨道交通客运服务手语等课程。

2.专业核心课程
专业核心课程共设置7门。包含城市轨道交通客运组织、城市轨道交通信号与通信系统、城市轨道交通安全与应急、城市轨道交通车站机电设备运用、轨道交通行车组织、城市轨道交通自动售检票系统及票务处理、轨道交通车辆构造等课程。

3.专业拓展课程
专业拓展课程共设置12门,其中必修课4门,选修课8门(采用相近专业课2选1的选课方式进行学习)。包含轨道交通站务管理、轨道交通客运服务沟通技巧、轨道交通安全检查、轨道交通旅客服务心理学、轨道交通企业管理、铁路公共关系、面试求职技巧、铁路职业素质、轨道交通线路与站场设计、轨道交通电工电子基础、铁路运输法律法规、轨道交通智慧运维课程。


教学设备:
1.专业教室
一般配备黑(白)板、多媒体计算机、投影设备、音响设备,互联网接入或WiFi环境,并具有网络安全防护措施。安装应急照明装置并保持良好状态,符合紧急疏散要求、标志明显、保持逃生通道畅通无阻。

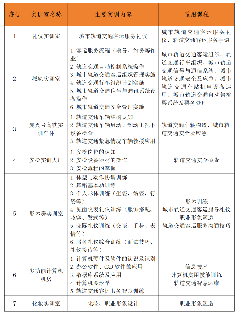
2.校内实训室


3.校外实训基地


技能证书:
高级客运员、高级调度员、站务员、值班员、城市轨道运营管理师、高级城市轨道运营管理师、急救证、普通话等级证书、英语等级证书等。

就业保障:
01就业指导
为了让学生快速融入企业,学生在校期间植入就业指导课程,学院对学生有关就业素质、礼仪、简历、面试技巧等方面进行指导培养。

02就业服务
学生入企后,就业老师进行企业回访,了解学生工作内容、工作状态、心理,做好企业与学生间沟通桥梁,提升学生就业适应性,助力职场转型。
就业面向:
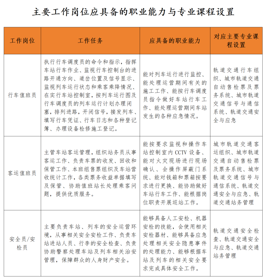
本专业学生毕业后,面向高铁站、地铁站相关的站务服务及管理、票务销售、乘客与随身物品的安全检查、列车行车的安排与调度、设备安全运行的监管、行车值班员、客运值班员、站台客运组织与安全管理等岗位从事相关工作。



BEAT365英国官网2024专业介绍一览表


扫码在线查看电子版2024年天航招生简介

学院地址:
四川省天府新区剑南大道
南延线航空大道中段168号
咨询电话:
400-888-3105
028-3506-0518
咨询QQ:
400 888 1505
学院网址:



