

近年来,婴幼儿托育服务与管理行业正处于蓬勃发展的黄金时期。随着社会重视和家庭需求的增长,行业规模持续扩大,服务品质稳步提升。政府政策的有力支持,不仅为行业发展提供了良好的环境,还促进了服务模式的创新和多元化。同时,行业对高素质、专业化的婴幼儿照护人才的需求日益增长,为相关人才提供了丰富的就业机会和发展空间。


托育服务政策法规与职业伦理、婴幼儿教育概论、婴幼儿生理基础、婴幼儿心理发展、婴幼儿营养与喂养、婴幼儿学习与发展、婴幼儿卫生与保健、托育机构组织管理导论。

婴幼儿回应性照料、婴幼儿游戏活动实施、婴幼儿行为观察与记录、婴幼儿伤害预防与处理、婴幼儿常见病识别与预防、托育服务与沟通、托育机构活动组织与指导、托育机构环境创设。

婴幼儿生活照料、婴幼儿护理与急救、婴幼儿早期阅读、婴幼儿潜力开发、婴幼儿艺术启蒙、托育机构管理实务、托育机构应急训练、蒙台梭利教育理论与实践、奥尔夫音乐教育理论与实践、手工与玩教具制作、特殊儿童发展与照护、小儿推拿、婴幼儿体适能训练等课程。
为了本专业学生更好地提升职业适应能力,学校推行了书证融通,即学生在校期间,将职业能力所需知识与技能与专业课程相融合,同时参加各项技能训练,获取相应证书,在校期间可考取保育师、育婴员、婴幼儿发展导员、健康照护师、1+X 幼儿照护、1+X 母婴护理等证书。


婴幼儿托育服务与管理实训室16个,面积1000多平方米。在与其他专业共享的公共基础和医学基础实训室外,按要求配置有婴幼儿伤害处理实训室、奥尔夫音乐实训室、钢琴实训室、蒙台梭利实训室、婴幼儿生活照料实训室、婴幼儿游戏活动实训室、感觉统合实训室、幼儿玩教具创意手工实训室、幼儿美术实训室、婴幼儿卫生保健实训室、母婴护理实训室、模拟病房实训室、婴幼儿营养膳食实训室、智慧托育服务与管理综合实训室、婴幼儿心理辅导实训室、国学礼仪实训室等。

具有稳定的校外实习实训基地15个,其中包含医院、含社区卫生服务中心、幼儿园、托育机构等。实习实训基地设施设备齐备,可接纳一定规模的学生实习,实习实训岗位、实习实训指导教师专人专职管理,均能够充分提供开展婴幼儿托育服务与管理专业的相关实习实训活动,能充分通过顶岗实习得到知识的积累和更新,实习实训指导教师对学生实习进行指导和管理。有保证实习生日常工作、学习、生活的规章制度,有安全保险保障等相关制度措施。


为毕业生提供2年就业跟踪服务,学生入企后,就业老师进行企业回访,了解学生工作内容、工作状态、心理,做好企业与学生间沟通桥梁,提升学生就业适应性,助力职场转型。
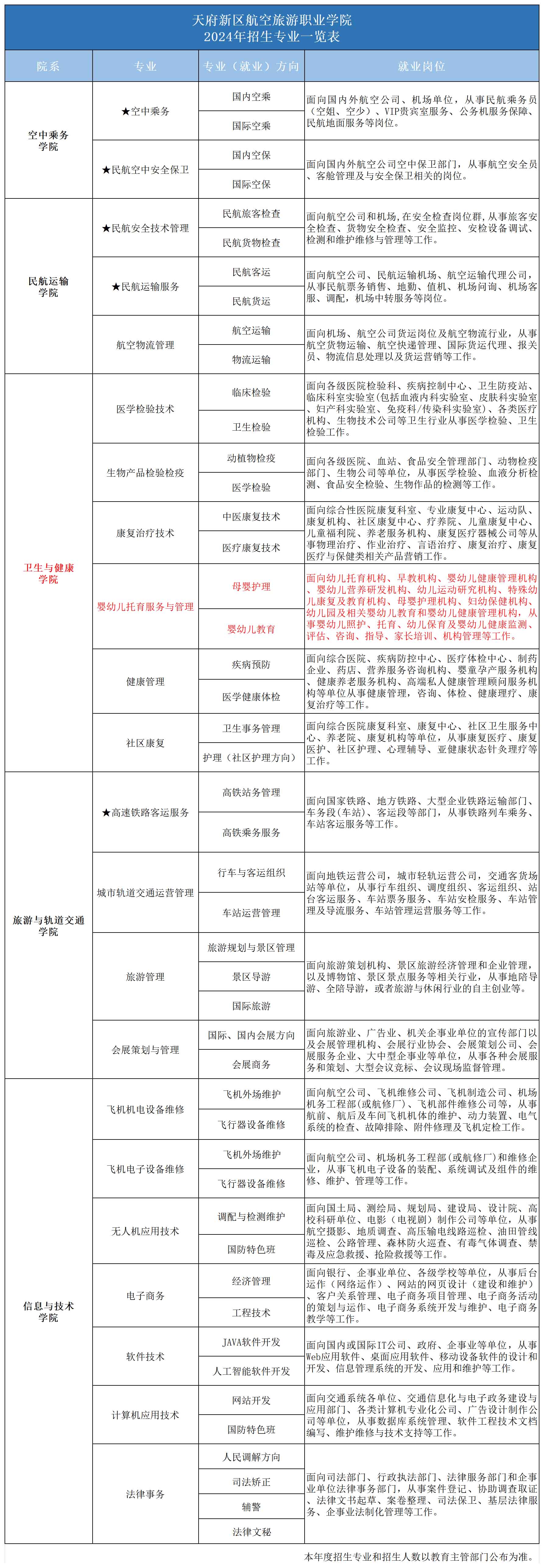
面向幼儿托育机构、早教机构、婴幼儿健康管理机构、婴幼儿营养研发机构、幼儿运动研究机构、特殊幼儿康复及教育机构、母婴护理机构、妇幼保健机构、幼儿园及相关婴幼儿教育和婴幼儿健康管理机构,从事婴幼儿照护、托育、幼儿保育及婴幼儿健康监测、评估、咨询、指导、家长培训、机构管理等工作。







