

高速铁路是中国现代化、城市化的必然选择。我国高速铁路运营里程居世界第一位,正在建设之中的高速铁路有1万多公里。我国对高速铁路人才的需求持续增长,铁路人才总体上处于供不应求状态。随着我国高铁网络的不断扩大和完善,高铁旅客运输需求持续增长,因此对高铁客运服务人才的需求也相应增加,高速铁路客运服务专业毕业生将在高铁行业中找到稳定的职业发展机会。

本专业培养理想信念坚定,德、智、体、美、劳全面发展,具有一定的科学文化水平,良好的人文素养、职业道德和创新意识,精益求精的工匠精神,较强的就业能力和可持续发展的能力,掌握铁路现代乘务及站务服务的专业知识和技术技能,面向铁路运输业的铁路列车乘务员、铁路车站客运服务员等职业群,能够从事高速铁路客运乘务工作的高素质技术技能人才。

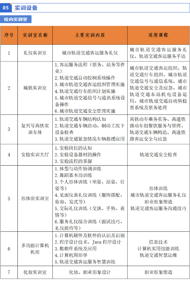
专业基础课程共设置8门。包括铁道概论、城市轨道交通客运服务礼仪、体能训练、形体训练课程、轨道交通应急医疗急救救护、职业形象塑造、客运服务英语、轨道交通客运服务手语。



为了本专业学生更好地提升职业适应能力,学校推行了书证融通,即学生在校期间,将职业能力所需知识与技能与专业课程相融合,同时参加各项技能训练,获取相应证书,在校期间可考取礼仪资格证、铁路客运员技能证、急救员资格证、高铁乘务员资格证、普通话等级证书、英语等级证书等。


具有稳定的校外实习实训基地3个,成都铁路局、乌鲁木齐铁路局、中程高铁。其中乌鲁木齐铁路局能提供列车乘务员、餐车员、安全员等相关实习岗位,设备设施齐备,能涵盖当前高速铁路产业发展的主要车体、车型,可接纳一定规模的学生实习;能够配备相应数量的指导教师对学生实习进行指导和管理;有保证实习生日常工作、学习、生活的规章制度,有安全、保险保障。


为毕业生提供2年就业跟踪服务,学生入企后,就业老师进行企业回访,了解学生工作内容、工作状态、心理,做好企业与学生间沟通桥梁,提升学生就业适应性,助力职场转型。

本专业学生毕业后,面向高铁站、铁路局、动车组从事高铁乘务员、动车乘务员,站务服务及管理人员、高铁站内VIP贵宾接待、票务服务、铁路安检服务等工作岗位。










