01培养目标
本专业培养能够践行社会主义核心价值观,理想信念坚定,德、智、体、美、劳全面发展,具有一定的科学文化水平,良好的人文素养、科学素养、职业道德和创新意识,精益求精的工匠精神,较强的就业创业能力和可持续发展的能力,掌握本专业知识和技术技能,面向质检技术服务行业的药物检验员、核酸检验员、试验员、动物检疫检验员职业,能够从事生物药物检测、生化检验、核酸检测、生物试验、动植物检疫检验工作的高素质技术技能人才。
02课程设置
专业基础课程:
基础化学、微生物基础、细胞与分子生物学、分析化学、仪器分析、生物化学、生物统计。
专业核心课程:
生物样品制备与管理、微生物检测技术、免疫检测技术、分子生物学检验技术、生物药物检测技术、动植物检验检疫、生物实验室安全与管理。
专业拓展课程:
微生物发酵技术、生物化学检测技术、生物分离纯化技术、生物产品检测及质量标准、生物信息与数据分析、GSP实务、实验动物、快速检测技术、食品检验技术、生物产品功能学评价、生物产品安全性评价、药品生物检定技术、检测仪器经营与维护。
03职业证书
为了本专业学生更好地提升职业适应能力,学校推行了书证融通,即学生在校期间,将职业能力所需知识与技能与专业课程相融合,同时参加各项技能训练,获取相应证书,在校期间可考取可食食品快速检验(1+X证书)、核酸检测员、发酵工(中级)、食品检验工、药物检验工、饲料检验工、畜禽产品检验工、化学检验工、大学英语等级证书、普通话证书、计算机等级证书等。
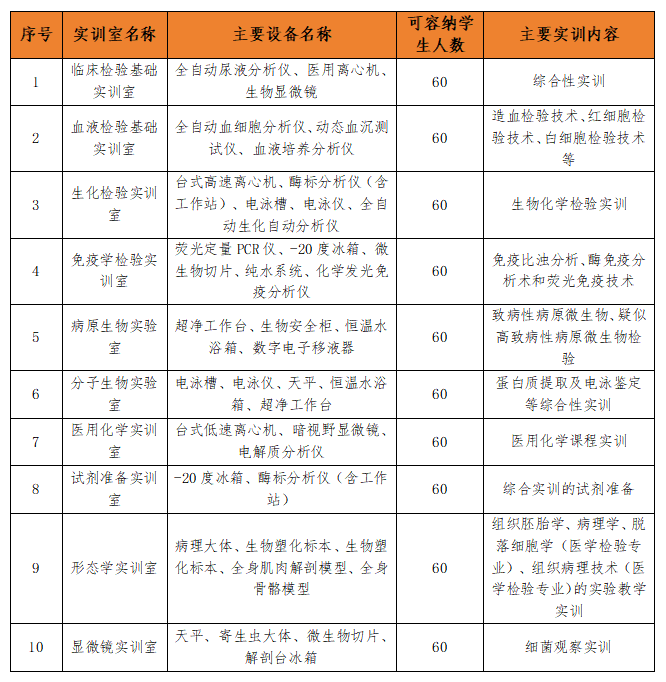
04实训设备
校内实训室
校外实训基地基本要求:
具有稳定的校外实习实训基地25个,与众多医院、医疗机构签订了合作协议,其中附属医院1所(仁寿县人民医院),三甲医院8所、三乙医院1所、二甲医院12所、4所医疗机构(社区卫生服务中心、养老和特色医疗等)能提供生物产品检验检疫等相关实习岗位,实训设施齐备,能涵盖当前生物产品检验检疫产业发展的主流技术,可接纳一定规模的学生实习;能够配备相应数量的指导教师对学生实习进行指导和管理,有保证实习生日常工作、学习、生活的规章制度,有安全、保险保障。
05就业面向及保障
主要面向生物产品生产企业、检测机构等,在样品处理、分析检测、数据处理等岗位群,从事生物产品的理化检测、仪器分析、微生物检测、测定方法研发、动物检疫等工作。
学校高度重视学生就业安置工作,为毕业生提供2年就业跟踪服务,做好企业与学生间沟通的桥梁,提升学生就业能力,助力学生职场转型。



