01培养目标
本专业培养理想信念坚定,德、智、体、美、劳全面发展,德技并修,适应轨道交通行业职业岗位发展的需要,具有一定的文化知识水平、较高的职业道德和职业创新素质,掌握本专业涵盖的行车组织、票务组织、运营管理车站等知识和技术技能,面向轨道交通领域的高素质劳动者和技术技能型人才。
02课程设置
专业基础课程:专业基础课程共设置7门。包含城市轨道交通概论、城市轨道交通客运服务礼仪、形体及体能训练、职业形象塑造、轨道交通客运服务英语、轨道交通应急医疗急救救护、轨道交通客运服务手语等课程。
专业核心课程:专业核心课程共设置7门。包含城市轨道交通客运组织、城市轨道交通信号与通信系统、城市轨道交通安全与应急、城市轨道交通车站机电设备运用、轨道交通行车组织、城市轨道交通自动售检票系统及票务处理、轨道交通车辆构造等课程。
专业拓展课程:专业拓展课程共设置12门,其中必修课4门,选修课8门(采用相近专业课2选1的选课方式进行学习)。包含轨道交通站务管理、轨道交通客运服务沟通技巧、轨道交通安全检查、轨道交通旅客服务心理学、轨道交通企业管理、铁路公共关系、面试求职技巧、铁路职业素质、轨道交通线路与站场设计、轨道交通电工电子基础、铁路运输法律法规、轨道交通智慧运维课程。
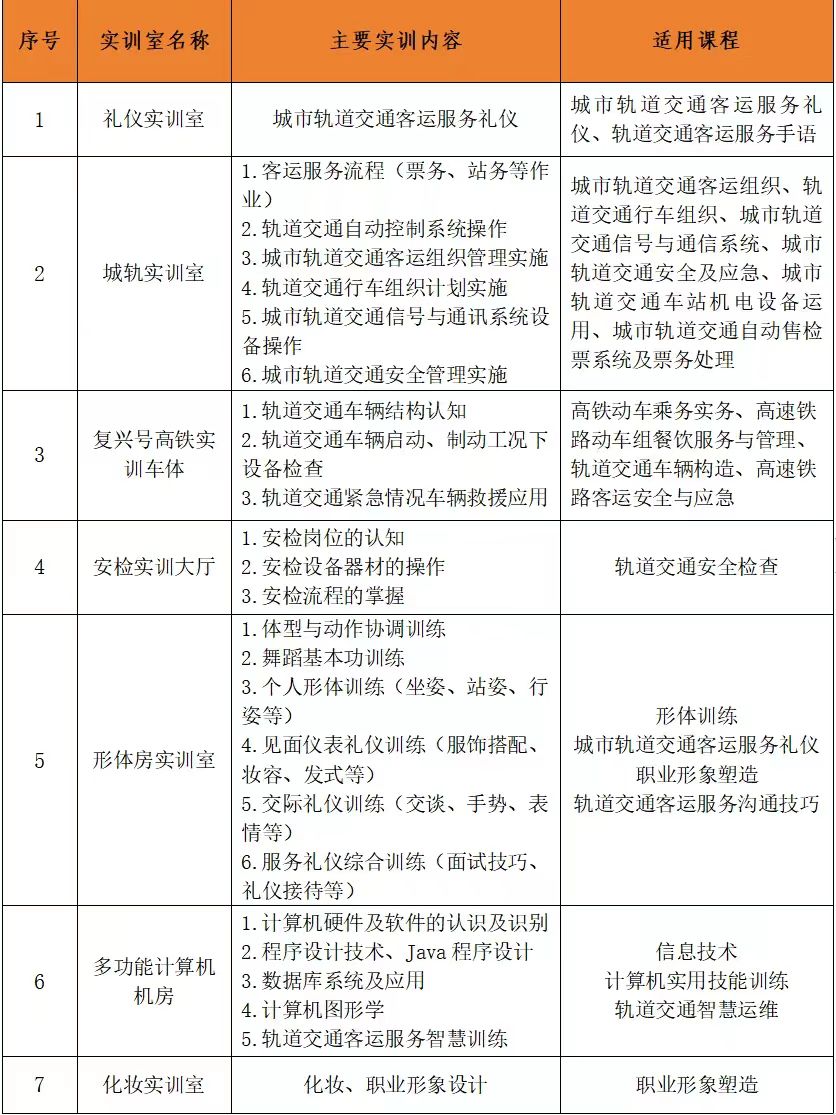
03实训设备
校内实训室

校外实训基地

04职业证书
为了本专业学生更好地提升职业适应能力,学校推行了书证融通,即学生在校期间,将职业能力所需知识与技能与专业课程相融合,同时参加各项技能训练,获取相应证书,在校期间可考取高级客运员、高级调度员、站务员、值班员、城市轨道运营管理师、高级城市轨道运营管理师、急救证、普通话等级证书、英语等级证书等。
05就业面向
本专业学生毕业后,面向高铁站、地铁站相关的站务服务及管理、票务销售、乘客与随身物品的安全检查、列车行车的安排与调度、设备安全运行的监管、行车值班员、客运值班员、站台客运组织与安全管理等岗位从事相关工作。
学校高度重视学生就业安置工作,为毕业生提供2年就业跟踪服务,做好企业与学生间沟通的桥梁,提升学生就业能力,助力学生职场转型。



