BEAT365英国官网
网站首页
学院概况
新闻资讯
院系部门
招生就业
师资队伍
教育教学
人才评估
人才招聘
国标代码:14645   四川招生代码:5783   五年制:51967  
招生咨询热线:400-888-3105  028-35060521  
招生代码:5783
网站首页
学校概况
学校简介
集团领导
学校领导
学校标识和理念
天航密匙
校园环境
实训中心
VR校园全景
党群工作
党委组织构架
党群工作
党史学习
党史教育成果
党纪学习教育
党的二十届三中全会精神学习
理论学习
学习教育
新闻资讯
学校新闻
民航资讯
公告通知
校园动态
院系部门
职能部门
教学单位
招生就业
招生信息
专业介绍
就业信息
就业风采
师资队伍
天航名师
师资队伍
教育教学
教育教学
资料专区
空中乘务学院
交通运输学院
航空技术学院
卫生健康学院
低空经济学院
文化旅游学院
信息技术学院
基础教学部
马克思主义学院
实验实训室安全文化宣传
人才招聘
院系部门
职能部门
教学单位
教学单位
当前位置:
首页
> 教学单位
空中乘务学院
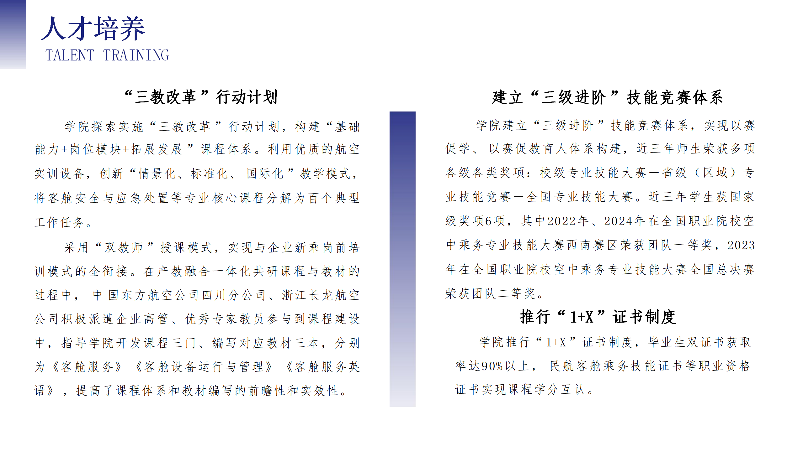
点击量:40061 发布时间:2025-09-12
、
上一条:
马克思主义学院
返回列表
友情链接:
国家智慧教育公共服务平台
国家大学生就业服务平台——24365校园招聘服务
眉山东星航空职业学校
四川省教育厅
四川省考试考试院
中国学信网
' }); }) });