学院简介

BEAT365英国官网经四川省人民政府批准成立,国家教育部备案,纳入国家招生计划,直属四川省教育厅管理,是一所以航空、旅游专业为特色的全日制普通高等学校。学院师资力量雄厚,聘请民航专家执教、指导,以及国办大学的专家教授做学术指导和客座教授。
BEAT365英国官网位于四川省天府新区剑南大道南延线航空大道中段168号,距离国家4A级旅游景区——成都双流黄龙溪古镇2000米, 到成都双流国际机场30分钟车程,交通十分便捷。学院建设总投资近8亿元,可容纳在校学生1.2万余人。 校园整体风貌博采欧美名校--哈佛、牛津、哥伦比亚大学之精华,风景优美、文化氛围浓郁,是一所景观学校、园林学校、影视拍摄基地。




02
实训设备

学院投资上亿元,打造全国领先的全套航空实训设备,包括:波音737-700型实体飞机一架、空客A320、A330、 A319系列的动态撤离实训舱、水上撤离舱、灭火训练舱、翼上出口训练器、航空操作舱等,达到了民航专业级的空乘人员岗前培训、在职乘务员复训、实训操作的场地及设备标准。另外还建设:无人机应用技术实训室、城市轨道交通运营管理实训室、飞机机电设备维修实训基地、高铁客运乘务实训室、计算机机房等。



03
奖助贷

根掘国家政策和四川省教育厅,财政厅有关文件规定,BEAT365官网在校生享受以下待遇:
1.国家奖学金,奖励金额每生8000元/学年。(针对品学兼优的学生)
2.国家励志奖学金,奖励金额每生5000元/学年。(针对贫困家庭,且品学兼优的学生)
3.国家助学金,助学金额每生平均3000元/学年。学生持《高等学校学生及家庭情况情况调查表》于每年9月向高校提出申请.学院每学年评定一次。
4.国家助学贷款,在校全日制大专生均可在户籍地申请生源地国家贴息助学货款,每年最高可贷8000元,向户籍所在县(市,区)的学生资助管理机构 咨询,办理生源地信用助学贷款。
5.应征入伍服义务兵的国家资助,应征入伍的全日制专科学生退役复学后,可实行一次性补偿,每人每年最高不超过8000元。
6.退役士兵资助,退役1年以上考入全日制普通高等学校的自主就业退役士兵,可享受不高于8000元/年的教育资助。
7.学院奖学金,用于奖励每学年学习成绩、综合表现优秀和学院活动中表现忧秀的学生。
8.学院内有商业区,可为困难学生提供勤工俭学岗位,帮助家庭困难学生完成学业。
04
校园生活


学生寝室6人一间,有独立卫生间,生活阳台,寝室配有:空调、热水器、饮水机、宽带、WIFI、书桌、书架、衣柜等。
食在天航


学院统一就餐,有学生综合食堂提供每顿不少于18个菜品,女生665元/月,男生695元/月。另外学院还提供特色美食街、西餐厅、咖啡厅、奶茶店等丰富学生口味需求。其它生活配套:校园超市、水果店、理发店、健身房、中国移动营业厅、提款机等。
学在天航


图书馆设有报刊阅读区、图书借阅区、阅读卡座区、公共阅读区等不同类型的学习和交流场所。为广大读者提供阅览、外借、学科服务、参考咨询、文献传递、馆际互借等多种信息服务。
证在天航

按照国家规定,修完大专全部课程,成绩合格颁发国家认可的全日制普通高等学校的毕业证,教育部电子注册,网上可查询,全国通用。学生在读期间,可申报专升本,取得相关合作大学的本科毕业证。
学院实行1+X证书,除了大学毕业证以外,学院设有培训部,专门为各专业的学生提供相关的职业技能资格证书考证及培训。如:《民航安检员资格证》《民航客运员资格证》《民航货运员资格证》《软件工程师资格证》《电子商务师资格证》《无人机驾驶执照》《大学英语等级证书》《计算机等级证书》《普通话等级证书》等。学生可以根据自己专业,及今后将要从事的行业和岗位,选择性的报考相关的职业资格证书,为将来就业打下基础。
05
学院就业
学院高度重视毕业生就业指导工作,与国内外大量的航空公司、机场单位建立了长期合作关系。学生入学签订《就业合同书》,合格毕业后,由学院就业处推荐到国内外机场、航空公司、旅行社、铁路局等相关企事业单位工作,主要从事:空中乘务、空中安保、机场安检、VIP贵宾服务、机场值机、易登机、机场物流、海关、旅游景区、机务维修、无人机驾驶员、旅行社、高铁乘务、动车乘务、高铁站、地铁站、软件工程师、国内外电子商务岗位、会展策划与管理等岗位工作。
06
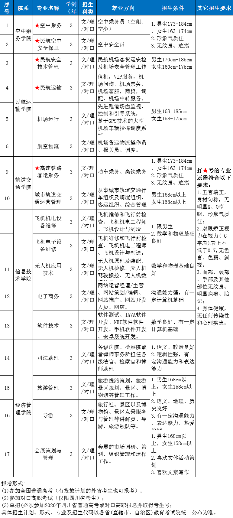
招生计划

07
报名方式
招生咨询热线:400-888-3105
招生办电话:028-35060518
咨询QQ:4008881505
学院地址:四川省天府新区剑南大道南延线航空大道中段168号
学院网址:www.schk777.com



